35 W 36 Street, Suite 7 E New York, NY 10018
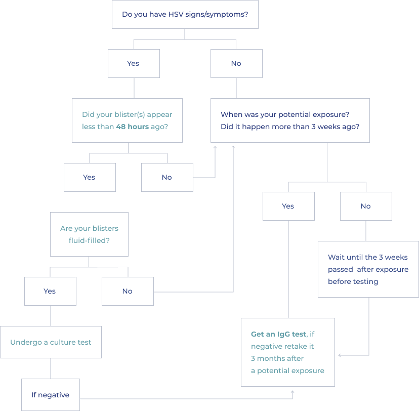
This algorithm gives you an easy overview of the type of testing that need to be done for your situation.
For the most common scenarios, it explains:
Let’s proceed!
There are two main reasons for someone to undergo herpes testing:
There are some signs and symptoms and a diagnosis need to be established.
It is done mainly when someone has skin lesions to rule out other skin conditions that look similar to herpes.
A patient wants to know their herpes status after exposure to a herpes-positive partner or just to know their baseline herpes status.
The algorithm below summarizes this in a more concise and easy-to-read way:

This algorithm should help you to choose the right testing based on your situation:


Get treated and/or tested for herpes
Same day treatment and testing